日月财经网
首页
新闻
国内
国际
财经
商业
北京方舟医院怎么样 北京重点打造医院
大家白条都是怎么套出来的,原来这么简单
绿维文旅:乡村振兴战略与农村地区自然资源管理和国土空间治理
欧洲红龙威尔士状态正佳,携手博鱼sports体育共战世预赛
平安人寿新疆分公司库尔勒中支:不幸身患恶性肿瘤,25万余元理赔款暖人心
推荐你使用这些方法提现京东白条额度,快速有保障
平安养老险点燃青少年科技梦想
平安养老险惠民保“一城一策” 因地制宜惠及千万人
平安养老险推出健康职场计划,探索企业健康管理服务新模式
破解老年人“数字难题” 平安养老险筑牢安全防护墙
适老关怀有温度 金融消保大咖说保护老年人的钱袋子
平安养老险创新推出契约保全直连服务 平均处理时效提升96%
剑网1归来自动日常任务工具,剑网1归来手游战斗模式
FGO命运冠位指定自动升级,FGO命运冠位指定4星培养
北京方舟医院好不好 美好生活轻松健康
由于高债务,企业故障可能会在EMS中升高:国际货币基金组织
Lanco Infratech股票缩放17%
艾米米的英国子公司解散;股票飙升1%
Shree Renuka Sugars巴西破产单位文件
Bajaj Auto的RE 60获得欧盟WVTA认证;上涨1%
漂亮徘徊在7,700级左右
Amtek Auto与银行谈判进行债务重组
提出5/20规则,以燃料增长印度航空公司行业
Eicher Motors在一天中交易
IDFC获取RBI NOD以使用卢比。2500亿卢比;增长2%
Reddy的实验室博士股票下滑1%
Tech Mahindra与AAA集团签署协议;滑动1%
SPICEJET八月的乘客负荷因子
很快就在小型护理家庭中的无现金保险
FAM强烈反对热轧钢的20%保障职责
PTC印度飙升2%;批准可再生能源项目的贷款
煤炭印度,Vijaya银行达到新的52周低点
共同基金,Sebi扫描仪下的公司
沃达丰,凯恩和贝壳税纠纷即将解决:捷克利
每周:Sensex,Nifty将胜利的条纹延伸到第二周
羽扇豆群体在USFDA NOD上的2.8%
三叉戟跳跃6%;在Budni的床上MFG单位开始生产
铃木汽车公司回购大众股份
从瑞典公司订购后,Mindtree Rallies 4%
HDFC共同基金介绍2015年9月1108D(1)
最佳保险新闻 - 2015年9月21日
Motherson Sumi Plinges 8%;大众发行织布织机
印度有可能在8-10%的人口增长,说捷克利
政府预计卢比。360bn投资绿色能源走廊
Sanofi-Shantha Bio交易...... SC承认I-T Dept的上诉
这是油价稳定的需要发生的事情
RBI向10名申请人提供小额银行许可证
Wonderla假期在AP设置游乐园
美联储持有火灾;漂亮跳跃超过1%
BT计划关闭印度呼叫中心
您的位置:
首页
>
财经
>
一分钟漫聊曲扬
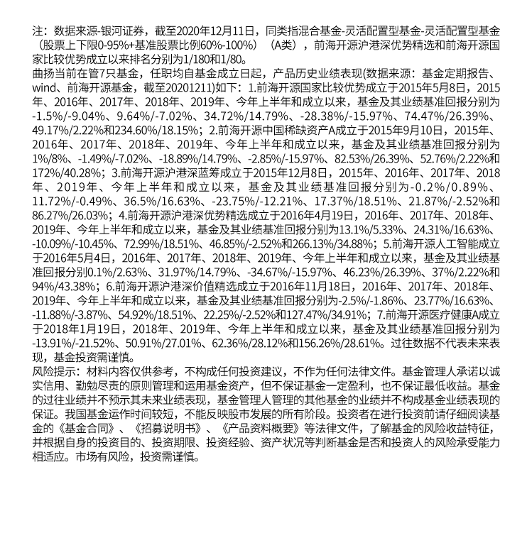
2020-12-17 21:01:15
来源:前海开源基金
来源:前海开源资讯通
市场有风险,投资需谨慎
郑重声明:本文版权归原作者所有,转载文章仅为传播更多信息之目的,如作者信息标记有误,请第一时间联系我们修改或删除,多谢。
相关文章阅读
大家白条都是怎么套出来的,原来这么简单
绿维文旅:乡村振兴战略与农村地区自然资源
欧洲红龙威尔士状态正佳,携手博鱼sports体
平安人寿新疆分公司库尔勒中支:不幸身患恶